当前位置: 首页 > 产品大全 > 济南物业服务考核新规落地 新卉社区率先试点,业主可重选物业

济南物业服务考核新规落地 新卉社区率先试点,业主可重选物业

济南物业服务考核新规落地 新卉社区率先试点,业主可重选物业

济南市正式推行小区物业服务考核新办法,标志着全市物业服务监管进入更精细化、透明化的新阶段。其中,新卉社区作为首个实行该新规的试点社区,已依据评估结果启动物业服务企业重新选聘程序,引发广泛关注。

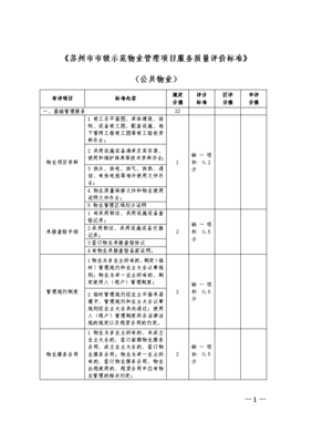
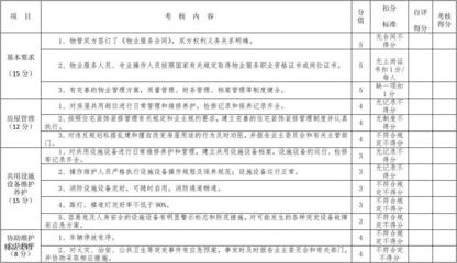
新出台的《济南市住宅小区物业服务考核评估办法》核心在于建立科学、系统的评价体系。考核内容覆盖物业服务的基础管理、公共设施维护、环境卫生、秩序维护、投诉处理及业主满意度等多个维度,并引入第三方专业机构参与评估,确保结果客观公正。评估结果将直接与物业服务企业的信用评级、续约资格乃至市场准入挂钩,形成“优胜劣汰”的良性竞争机制。

新卉社区作为“第一个吃螃蟹”的试点,其进程具有示范意义。在区住建部门和街道办事处的指导下,社区严格依照新办法组织了全面评估。评估过程充分保障业主知情权与参与权,通过问卷调查、现场检查、数据核查等多种方式,对现有物业服务企业的合同履行情况进行了综合“体检”。最终公布的评估报告显示,该社区物业服务在多项指标上未达新标准要求,特别是设施维护响应速度和业主满意度方面存在明显短板。

依据新规,评估不达标且整改后仍不符合要求的,业主大会有权依法重新选聘物业服务企业。目前,新卉社区业主委员会已根据评估结论和法定程序,正式启动重新选聘物业工作。流程包括制定选聘方案、公开招标、业主大会表决等环节,整个过程强调公开透明,旨在为广大业主遴选出更优质、更匹配的服务提供者。

此事件在济南各小区产生涟漪效应。许多业主认为,新规赋予了业主更实在的监督权和选择权,能有效倒逼物业公司提升服务品质。物业服务企业则普遍感到压力与动力并存,意识到必须从“管理者”思维转向“服务者”定位,方能通过严格的考核,赢得市场。

行业专家指出,济南此举是提升城市基层治理水平、破解物业管理难题的重要探索。它将物业服务评估从过去的“软约束”变为“硬指标”,通过制度化渠道疏通业主反馈与监督的堵点,有望从根本上改善居民居住体验,促进社区和谐稳定。新卉社区的实践,为全市乃至更大范围推广提供了宝贵经验。随着考核评估常态化,济南的物业服务市场有望迎来一轮提质升级的深刻变革。

如若转载,请注明出处:http://www.ibgzk.com/product/78.html

更新时间:2026-04-16 10:46:00

产品列表

PRODUCT