企业信息

INFORMATION

企业信息

法人代表:黄光宇

注册地址:武汉市东西湖区将军路街武汉客厅小型会展中心A栋23层06室

所属行业:商务服务业

更多行业:其他未列明商务服务业,其他商务服务业,商务服务业,租赁和商务服务业

联系我们

电话:1363810**

邮箱:3580835**[email protected]

地址:武汉市东西湖区将军路街武汉客厅小型会展中心A栋23层06室

经营范围

SCOPE

一般项目:企业管理咨询;物业服务评估;招投标代理服务;社会调查(不含涉外调查);市场调查(不含涉外调查);业务培训(不含教育培训、职业技能培训等需取得许可的培训);数据处理服务;劳务服务(不含劳务派遣)(除依法须经批准的项目外,凭营业执照依法自主开展经营活动)

产品列表

PRODUCT

物业费评估与招投标代理服务全流程解析

物业费评估与招投标代理服务全流程解析

更新时间:2026-04-14 21:28:49

公司简介

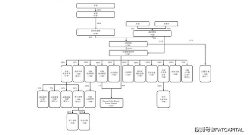
武汉博观智库物业服务第三方评估咨询有限公司成立于2017年06月02日,注册地位于武汉市东西湖区将军路街武汉客厅小型会展中心A栋23层06室,法定代表人为黄光宇。经营范围包括一般项目:企业管理咨询;物业服务评估;招投标代理服务;社会调查(不含涉外调查);市场调查(不含涉外调查);业务培训(不含教育培训、职业技能培训等需取得许可的培训);数据处理服务;劳务服务(不含劳务派遣)(除依法须经批准的项目外,凭营业执照依法自主开展经营活动)

公司简介

2021年度同安区住宅小区物业服务星级评定结果公示

友情链接: 文具用品批发 动漫设计 制药设备 电子商务平台的运营 信息咨询服务 智能停车场管理系统 会议服务 通讯设备 人工智能行业应用系统集成服务 发电机及发电机组销售 电子产品销售 数字文化创意内容应用服务 餐饮服务 配电开关控制设备研发 电子元器件 软件开发 新材料技术研发 住宅室内装饰装修 酒业 信息咨询服务 移民咨询服务 化妆品 日用百货 网络和信息安全软件开发 数字技术服务 计算机软硬件 网络安全信息咨询 上海网络技术服务 柴油机及配件 网络技术服务 房地产经纪 广告设计 信息科技 生物技术开发 互联网域名根服务器运行 摇臂钻床 化妆品零售 小屋 呦呦优卡 五金制品 生物基材料技术研发 平面设计 汽车销售 心理咨询 网络软件开发 技术咨询 鞋帽零售 道观 商务代理代办服务 网络技术服务 技术服务 礼仪 信息系统集成服务 乐器零售 办公设备 机械设备租赁 办公用品销售 项目信息 网络技术开发及相关的信息咨询 金属材料 二手房买卖 计算机网络设备的安装与维护 气动执行器 服饰 实验小学 环保科技 钢板 上海助贤网络科技有限公司 五慧教育咨询(广东)有限责任公司 成都余盛源网络科技工作室 北京玄燃科技有限 程力专用汽车股份有限公司销售十五分公司 广东用心网络科技有限公司 程力专用汽车股份有限公司销售二十六分公司 打卡(广州)科技有限公司 北京中睿天下信息技术有限公司 福州零零五网络科技有限公司 上海橙象贸易有限公司 广州傲瑞服饰有限公司 海口龙华绘登百货店 大连梦帝威文化传播有限公司 天津圣安米悦心理咨询有限公司 南京市江宁区潘加法农产品经营部 深圳市耀鑫鼎盛科技有限公司 深圳乐百龙自动化设备有限公司 甘肃行者体育管理有限公司 台州悦然网络科技有限公司 北京怡亮祥酒店管理有限公司 石月商影工作室 北京逸伟智商贸有限公司 泉州速滨网络科技有限公司 长沙市芙蓉区品众通讯设备经营部 信阳云脉信息科技有限公司 宁明县那堪镇模特湾户外运动俱乐部 呈贡区纪贤网络技术服务部 辽宁鱼游网络科技有限公司 安徽盈旷科技有限公司 上海徽照科技有限公司 北京跑车天下科技有限公司 杭州电魂网络科技股份有限公司 海口怡弦哉传媒工作室 上海翔微楷网络科技有限公司 中惠智(山东)能源科技有限公司 上海蜜陆哒网络科技有限公司 上海别黎释科技有限公司 天气预报 北京洁登科技有限公司